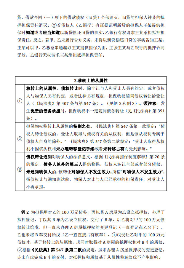
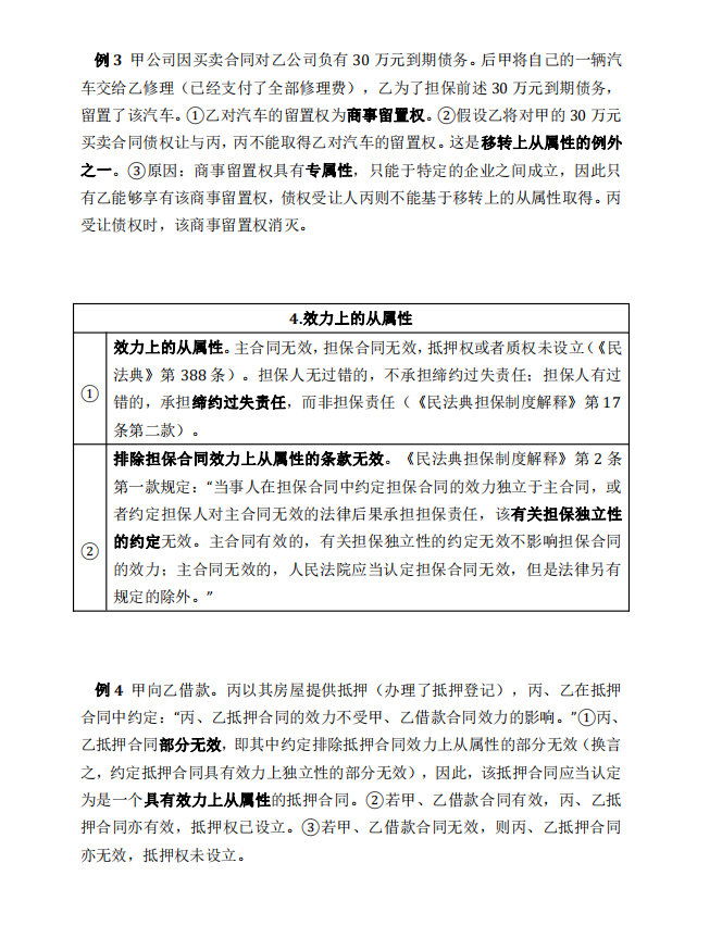
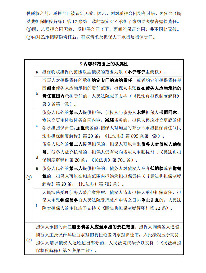
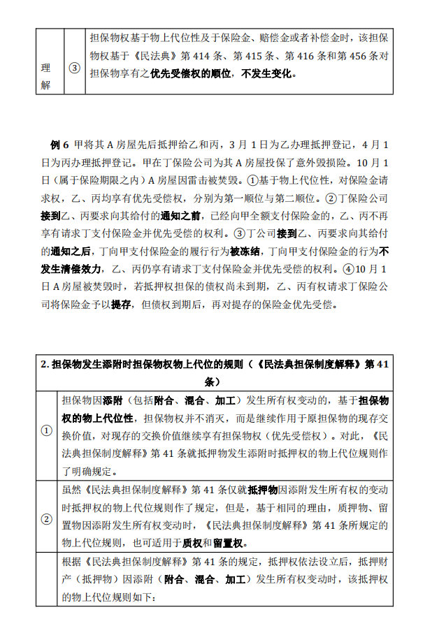
2020年最高法針對民法典發布了非常多的司法解釋,其中最重要的就是擔保制度解釋,總共71個條文,絕大多數都是比較新的規定,而且絕大多數都是考試的重點!民法鐘秀勇對擔保物權的部分進行了詳細解讀!
2021鐘秀勇民法精講圖書融入了最新的民法典擔保制度解釋的相關內容,《2021鐘秀勇講民法之精講》圖書預計于3月20日起開始發貨!








下一篇: 客觀包4號包【發貨通知】
法考究竟如何刷題?
現階段備考的考生很容易迷失方向,在刷題方面更是苦惱,要么刷題效率低,一天刷不了幾十題,要么正確率特別低,打擊自信心。
【知識科普】A證與C證
對于法律職業資格證書,有的同學能夠領A證,有的同學領的卻是放寬政策的C證,不少同學對此有疑問,A證和C證之間有什么區別呢?
【瑞達五周年】新的開始,簡單快樂
2019年畢業的我,走出校園的第二天就直接奔赴到了工作崗位,開始了和在爸媽一起的北漂生活。
暑期網課班有哪些?
距離客觀題考試倒計時52天,主觀題考試倒計時88天,大部分考生都已經進入了備考計劃之中。
想學點睛沖刺?它來了!
對于當下緊張的復習階段,越來越多的考生們開始選擇報班,因為由班主任帶領有計劃地復習,有條理、目標更明確、效果佳!
21法考備戰如何復習?
成功路上并不擁擠,因為很多考生堅持不到最后,還有很多考生閉門造車自己摸索,方法不對努力白費。
2021法考備考復習小技巧
2021法考客觀題考試日期是9月11日,主觀題考試日期是10月17日。